中文
/
English
心博在线(中国)唯一官方网站
关于我们
心博在线(中国)唯一官方网站
产品与服务
人力资源
联系我们
公司介绍
管理团队
合作伙伴
设施设备
公司新闻
行业动态
最新公告
产品与服务
创新药物 01
仿制药
注册服务
化学服务
临床服务
检测服务
一致性评价
项目开发合作
最新招聘
校园招聘
人才理念
人才培养
我要应聘
联系方式
地理位置
留言反馈
公司新闻
行业动态
最新公告
您所在的当前位置:
首页
>>
心博在线(中国)唯一官方网站
>>
公司新闻
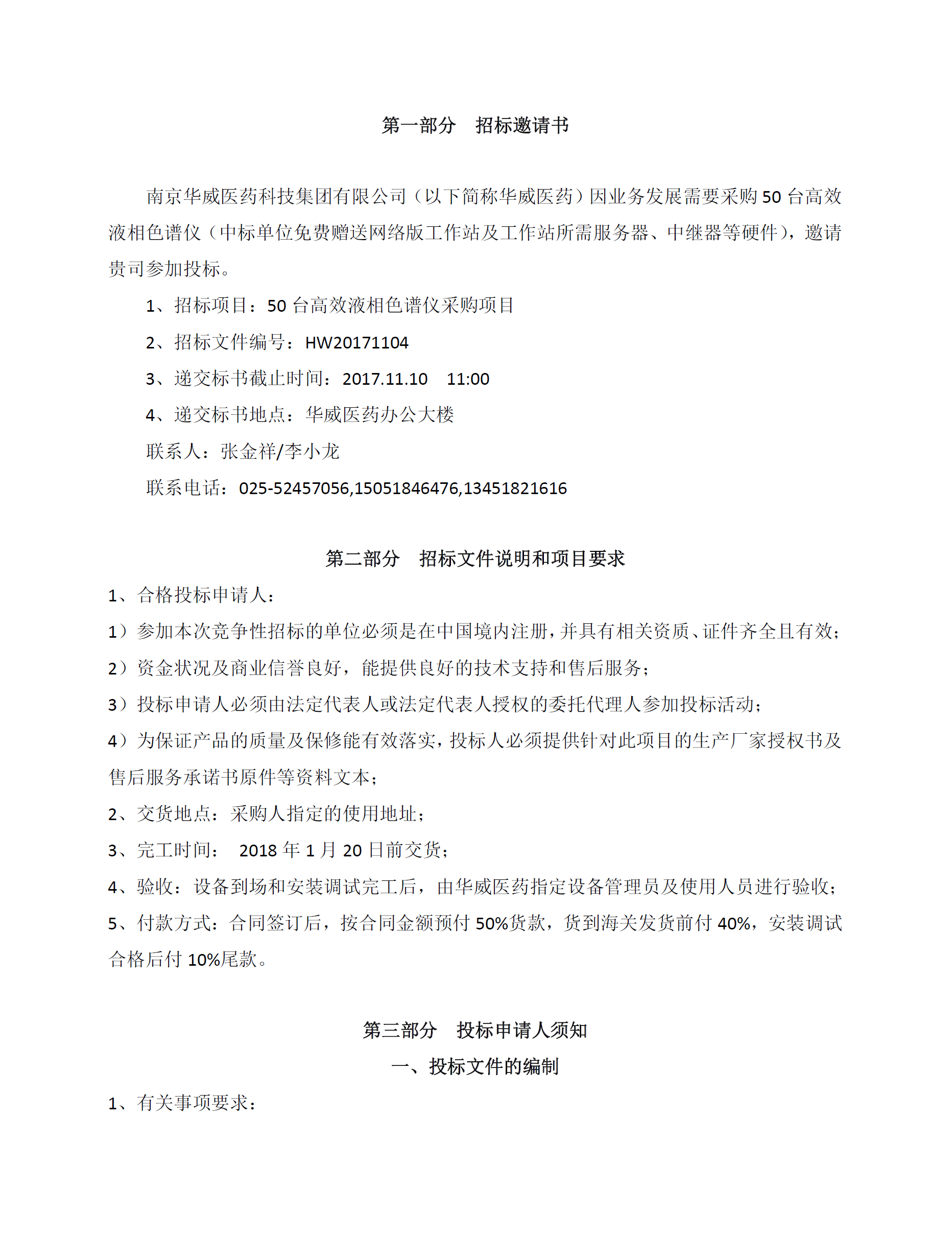
华威医药50套高效液相采购项目招标公告
发布时间:2017-11-04 【字号:
大
中
小
】
上一条:
日本印象之——2017华威医药集团技术精英札幌东京游
下一条:
西默思博顺利通过江苏省食品药品监督管理局的现场核查
Copyright
©
2008-2017 心博在线(中国)唯一官方网站 All Rights Reserved.
苏ICP备11035618号-1
号
爱游戏ayx官网首页
|
开元五大联赛
|
平博在线
|
爱体育(中国)官方网站-登录入口
|
江南APP登录入口
|
拼搏在线首页
|
心博在线
|
球友会·官方版网站登录入口
|
拼搏体育官网
|